PIERER Mobility AG: The Ultimate Wiki Guide

M.Myconferencesuite 39 views
PIERER Mobility AG: The Ultimate Wiki Guide

PIERER Mobility AG: The Ultimate Wiki Guide

Hey guys! Ever wondered about the powerhouse behind some of the most thrilling motorcycles and innovative mobility solutions out there? Let’s dive deep into PIERER Mobility AG. This isn’t just another corporate overview; it’s your go-to guide for understanding everything about this industry giant. So, buckle up, and let’s get started!

What is PIERER Mobility AG?

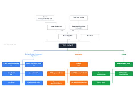
PIERER Mobility AG is the leading manufacturer of powered two-wheelers in Europe, renowned for its iconic motorcycle brands like KTM, Husqvarna, and GASGAS. But it’s not just about motorcycles; this Austrian company is making significant strides in the broader mobility sector, focusing on electric vehicles and future-oriented transportation solutions. Founded on the principles of innovation, passion, and a relentless pursuit of performance, PIERER Mobility AG has grown from a local Austrian company to a global player in the automotive industry.

The company’s journey began with KTM, which was later expanded through strategic acquisitions and partnerships. This approach allowed PIERER Mobility AG to diversify its product range and market presence, catering to different segments and customer needs. Whether you’re an adrenaline junkie craving high-performance bikes or an urban commuter looking for sustainable transportation, PIERER Mobility AG has something for you.

Beyond motorcycles, PIERER Mobility AG is heavily invested in research and development, constantly pushing the boundaries of what’s possible in the world of mobility. Their commitment to innovation is evident in their electric vehicle projects, advanced rider assistance systems, and smart connectivity solutions. They envision a future where transportation is not only efficient and eco-friendly but also seamlessly integrated into our daily lives. With a strong focus on sustainability and technological advancement, PIERER Mobility AG is shaping the future of how we move.

Their dedication to motorsports also plays a crucial role in their brand identity and technological development. The insights and innovations gained from racing are directly translated into their consumer products, ensuring that every bike and vehicle they produce benefits from cutting-edge technology and superior performance. This synergy between racing and production is a key differentiator for PIERER Mobility AG, setting them apart from competitors and solidifying their reputation as a leader in the industry. Through strategic vision and a commitment to excellence, PIERER Mobility AG continues to drive the evolution of mobility worldwide.

Key Brands Under the PIERER Mobility AG Umbrella

Alright, let’s talk about the cool stuff – the brands that make PIERER Mobility AG a household name for мото enthusiasts worldwide. These aren’t just names; they’re legacies, each with its unique identity and fan base.

KTM

When you think of PIERER Mobility AG, KTM is probably the first brand that pops into your head, and for good reason. KTM is synonymous with high-performance , off-road dominance, and a distinct orange flair. Known for their READY TO RACE philosophy, KTM bikes are built to conquer any terrain, whether it’s the challenging trails of the Dakar Rally or the twisty roads of your favorite mountain pass. The Austrian manufacturer’s success in motorsports has significantly contributed to its brand image, fostering a loyal community of riders who value performance and durability.

KTM’s product lineup is incredibly diverse, ranging from high-performance motorcycles such as the Adventure series, designed for long-distance touring, to motocross and enduro bikes that dominate off-road competitions. KTM also offers a range of street bikes, including the Duke and RC models, which blend aggressive styling with agile handling. Each model is engineered with precision and attention to detail, incorporating the latest technology and high-quality components to ensure optimal performance. The brand’s commitment to innovation is evident in its continuous development of advanced rider assistance systems, such as traction control and cornering ABS, enhancing both safety and control.

Beyond motorcycles, KTM has expanded its offerings to include a range of branded apparel, accessories, and spare parts, catering to the lifestyle of its riders. This comprehensive approach to brand building has created a strong sense of community among KTM enthusiasts, who proudly display their affiliation with the brand. KTM’s relentless pursuit of excellence and its unwavering commitment to the READY TO RACE philosophy have solidified its position as a global leader in the motorcycle industry. The brand’s ability to consistently deliver high-performance machines, coupled with its strong brand identity, ensures its continued success and relevance in the ever-evolving world of мото.

Husqvarna

Next up, we have Husqvarna. This Swedish brand, now under the PIERER Mobility AG umbrella, boasts a rich heritage dating back to 1903. Husqvarna combines Scandinavian design with cutting-edge technology, offering a unique blend of style and performance. While Husqvarna also has a strong presence in the off-road мото segment, it distinguishes itself with a more refined and minimalist aesthetic. The brand’s historical roots in motocross and enduro racing have shaped its engineering ethos, resulting in motorcycles that are both capable and visually striking.

Husqvarna’s model range includes enduro, motocross, and supermoto bikes, as well as a growing lineup of street motorcycles like the Vitpilen and Svartpilen models. These street bikes showcase Husqvarna’s commitment to modern design, featuring clean lines, premium materials, and a distinctive urban look. The Vitpilen, with its café racer styling, and the Svartpilen, with its scrambler-inspired design, appeal to riders who appreciate both performance and aesthetics. Husqvarna’s motorcycles are characterized by their lightweight construction, agile handling, and advanced technological features, providing a thrilling riding experience.

Moreover, Husqvarna is actively involved in the development of electric motorcycles and other innovative mobility solutions. The brand’s commitment to sustainability is reflected in its exploration of electric powertrains and eco-friendly materials. Husqvarna aims to lead the way in the transition to electric mobility, offering riders a range of high-performance electric motorcycles that are both environmentally responsible and fun to ride. By combining its rich heritage with a forward-thinking approach, Husqvarna continues to evolve and adapt to the changing needs of riders, solidifying its position as a key player in the мото industry.

GASGAS

Last but not least, let’s chat about GASGAS. The newest addition to the PIERER Mobility AG family, GASGAS brings a vibrant and energetic vibe to the group. Known for its trials and enduro bikes , GASGAS embodies a spirit of fun and accessibility. Originally a Spanish manufacturer, GASGAS has a long history in off-road мото sports, particularly in trials competitions. The brand’s motorcycles are known for their agility, responsiveness, and robust construction, making them a favorite among both amateur and professional riders.

Since joining PIERER Mobility AG, GASGAS has expanded its model range to include motocross and enduro bikes, leveraging the group’s engineering expertise and global distribution network. The brand’s motorcycles retain their distinctive red color scheme and playful character, appealing to riders who value both performance and style. GASGAS is committed to making мото sports more accessible and enjoyable for riders of all skill levels. The brand’s focus on creating user-friendly motorcycles and fostering a welcoming community has helped it attract a new generation of riders.

In addition to its motorcycle lineup, GASGAS offers a range of branded apparel, accessories, and spare parts, catering to the needs of its customers. The brand’s marketing campaigns often feature a fun and lighthearted tone, reflecting its commitment to making мото sports more enjoyable for everyone. With its vibrant brand identity and strong product lineup, GASGAS is poised for continued growth and success under the PIERER Mobility AG umbrella. The brand’s ability to blend performance with accessibility has made it a popular choice among riders worldwide, solidifying its position as a key player in the мото industry.

PIERER Mobility AG’s Focus on E-Mobility

Now, let’s switch gears and talk about the future – e-mobility. PIERER Mobility AG is making significant investments in electric mobility solutions, recognizing the growing demand for sustainable transportation. This isn’t just a side project; it’s a core part of their strategy for the future. The company aims to be at the forefront of the electric revolution, offering a range of innovative and eco-friendly vehicles that cater to different needs and preferences. Their commitment to e-mobility extends beyond motorcycles, encompassing electric scooters, bicycles, and other urban mobility solutions.

PIERER Mobility AG’s approach to e-mobility is characterized by a focus on performance, innovation, and sustainability. The company is leveraging its expertise in мото engineering and battery technology to develop electric vehicles that deliver a thrilling riding experience while minimizing environmental impact. Their electric motorcycles are designed to offer comparable performance to their gasoline-powered counterparts, with instant torque, smooth acceleration, and agile handling. The company is also working on improving battery range and charging infrastructure to make electric motorcycles more practical for everyday use.

In addition to motorcycles, PIERER Mobility AG is developing a range of electric scooters and bicycles for urban commuters. These vehicles are designed to be lightweight, easy to use, and environmentally friendly, providing a convenient alternative to cars for short-distance travel. The company is also exploring new business models, such as subscription services and shared mobility programs, to make e-mobility more accessible to a wider audience. PIERER Mobility AG believes that e-mobility is not just a trend but a fundamental shift in the way people move, and the company is committed to playing a leading role in this transformation.

The company’s investments in research and development are focused on creating cutting-edge electric powertrains, advanced battery management systems, and smart connectivity solutions. PIERER Mobility AG is also collaborating with other companies and research institutions to accelerate the development of e-mobility technology. Their goal is to create a comprehensive ecosystem of electric vehicles, charging infrastructure, and support services that make e-mobility a seamless and enjoyable experience for riders. With its strong commitment to innovation and sustainability, PIERER Mobility AG is well-positioned to lead the way in the e-mobility revolution.

Motorsports and PIERER Mobility AG

PIERER Mobility AG isn’t just about selling bikes; they live and breathe motorsports. Racing is in their DNA, and it plays a crucial role in their brand image and technological development. The company’s involvement in various racing disciplines, from MotoGP to Dakar Rally, provides a valuable platform for testing and showcasing their motorcycles. The insights and innovations gained from racing are directly translated into their consumer products, ensuring that every bike they produce benefits from cutting-edge technology and superior performance.

KTM’s success in motorsports is particularly noteworthy, with numerous victories and championships in various racing categories. The brand’s READY TO RACE philosophy is deeply ingrained in its culture, and its motorcycles are designed to perform at the highest level. KTM’s involvement in MotoGP, the premier class of motorcycle racing, has helped to elevate its brand image and attract a wider audience. The company’s MotoGP team serves as a testing ground for new technologies and aerodynamic designs, which are later incorporated into its production bikes.

Husqvarna also has a rich history in motorsports, particularly in off-road racing. The brand’s motorcycles have won numerous championships in enduro and motocross competitions, demonstrating their durability and performance. Husqvarna’s involvement in motorsports helps to reinforce its brand image as a premium мото manufacturer with a strong racing heritage. The company’s racing teams serve as a valuable platform for showcasing its motorcycles and attracting new customers.

GASGAS, the newest member of the PIERER Mobility AG family, also has a strong presence in motorsports, particularly in trials and enduro racing. The brand’s motorcycles are known for their agility and responsiveness, making them a favorite among professional and amateur riders. GASGAS’s involvement in motorsports helps to promote its brand and attract new customers to its motorcycles. The company’s racing teams serve as a valuable platform for testing and developing new technologies.

The Future of PIERER Mobility AG

So, what does the future hold for PIERER Mobility AG? Well, it looks bright! With a strong portfolio of brands, a commitment to innovation, and a clear vision for the future of mobility, PIERER Mobility AG is well-positioned to continue its growth and success. The company’s focus on e-mobility, combined with its expertise in мото engineering, will enable it to develop a range of innovative and sustainable transportation solutions. Their dedication to motorsports will continue to drive technological advancements and enhance their brand image.

PIERER Mobility AG’s strategic acquisitions and partnerships have allowed it to diversify its product range and expand its global reach. The company is constantly exploring new opportunities to grow its business and create value for its shareholders. Their commitment to sustainability and social responsibility is reflected in their efforts to reduce their environmental impact and promote ethical business practices.

The company’s leadership team is focused on creating a culture of innovation and collaboration, where employees are empowered to contribute their ideas and expertise. PIERER Mobility AG recognizes that its employees are its greatest asset, and the company is committed to providing them with opportunities for growth and development. Their investment in employee training and development programs ensures that their workforce remains skilled and motivated.

In conclusion, PIERER Mobility AG is a dynamic and innovative company that is shaping the future of mobility. With its strong brands, commitment to innovation, and clear vision for the future, PIERER Mobility AG is well-positioned to continue its growth and success in the years to come. Whether you’re a мото enthusiast, an urban commuter, or simply someone who cares about the future of transportation, PIERER Mobility AG is a company to watch.